bevictor伟德官网·(中国)唯一官方网站
中文
English
中文
首页
关于我们
集团简介
董事长致辞
公司管理层
组织结构
党的建设
品牌形象
成员企业
伟德国际唯一官网入口
利益相关方
企业视频
集团荣誉
发展历程
公告
产品与服务
高分子材料
精细化工产品
塑料包装制品
众和工程设计
机械清罐
科技创新
研发机构
科研成果
人力资源
社会招聘
校园招聘
需求
采购
工程
技术
联系我们
联系信息
留言反馈
您所在的位置:
首页
>
公告
公告
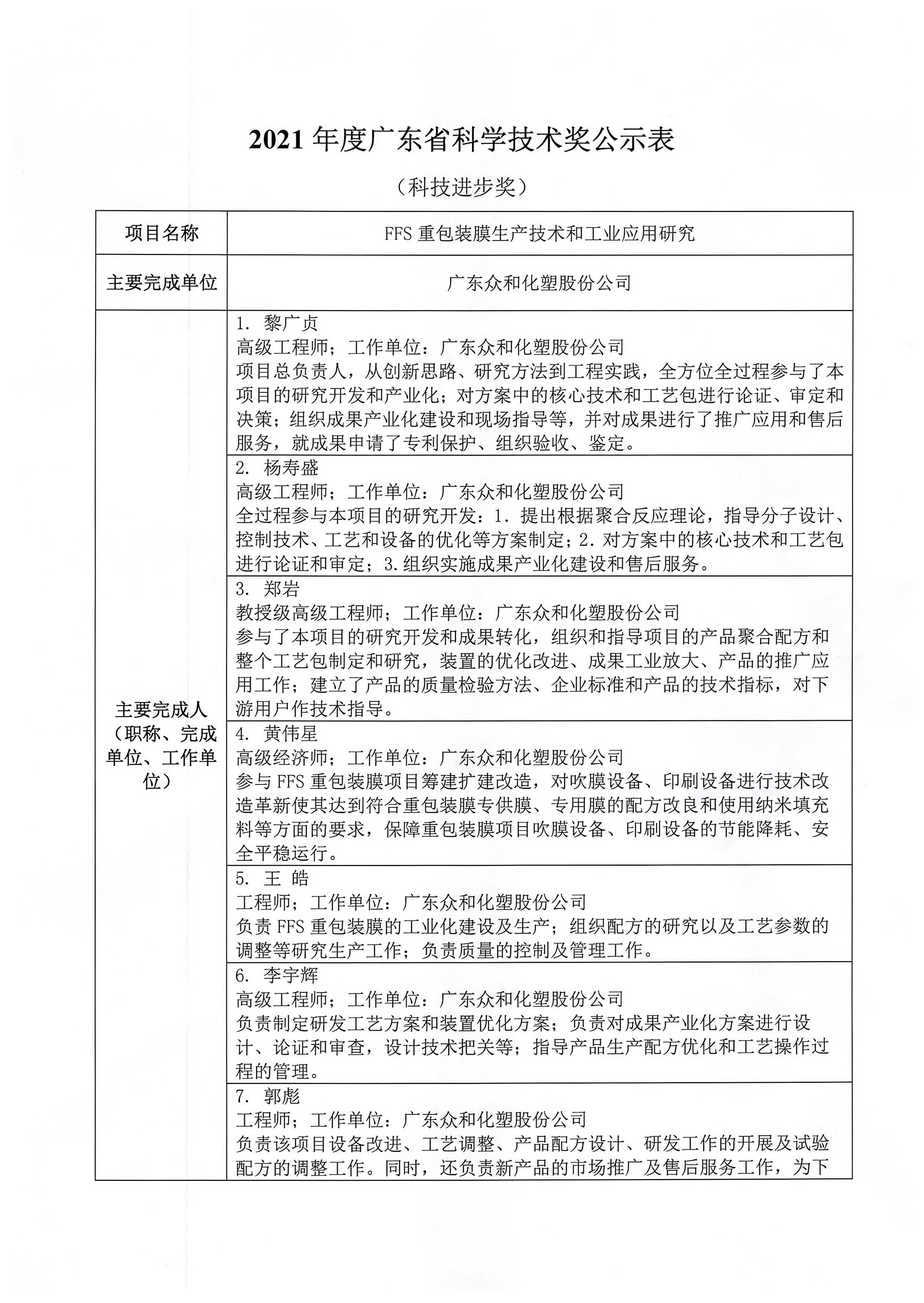
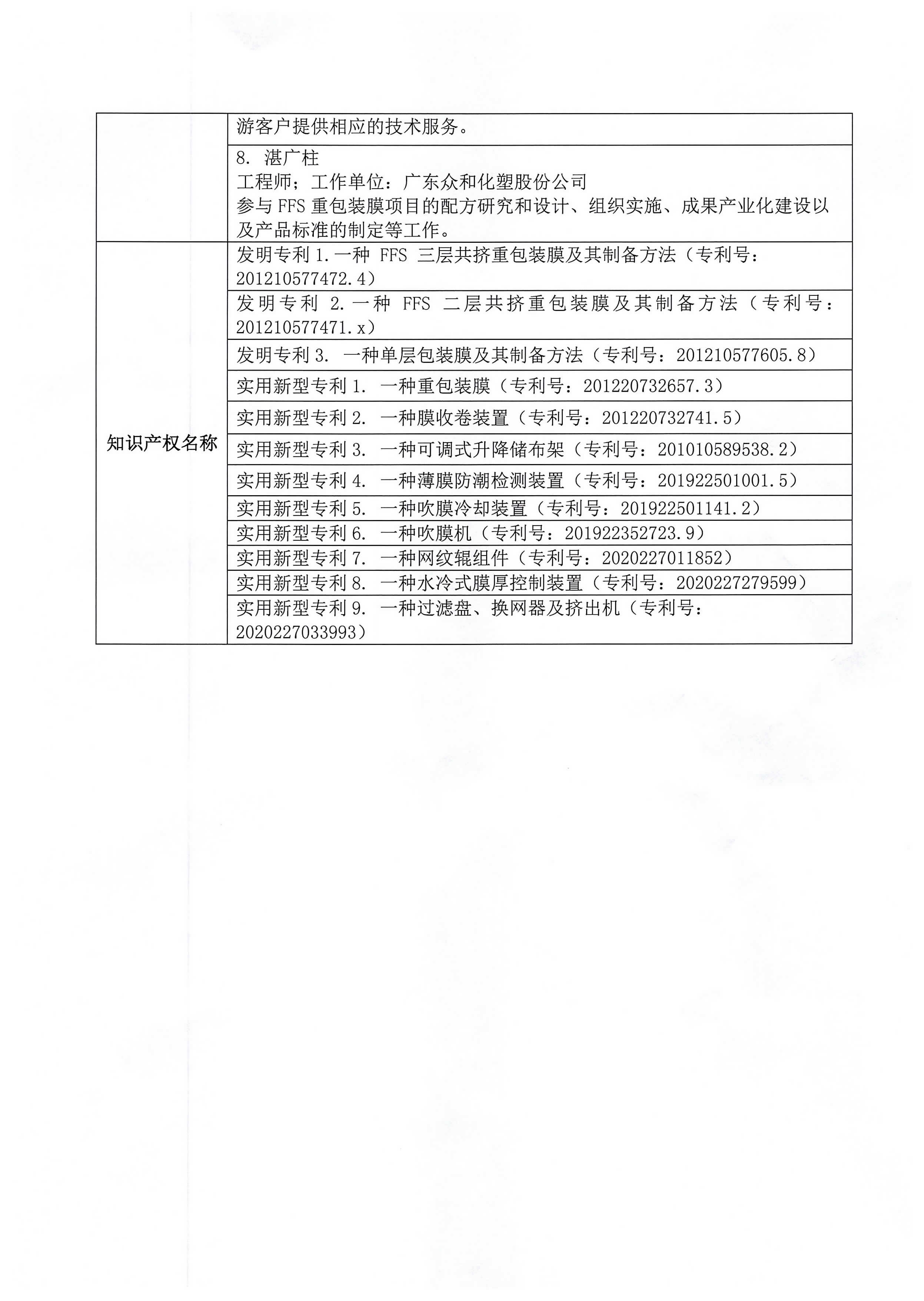
申报2021年度广东省科学技术奖公示
发布日期:2021-09-22
返回列表
上一篇:第一届董事会2021年第10次会议决议
下一篇:关于董事辞职的公告
关于我们
集团简介
董事长致辞
公司管理层
组织结构
党的建设
品牌形象
成员企业
伟德国际唯一官网入口
利益相关方
企业视频
集团荣誉
发展历程
公告
产品与服务
高分子材料
精细化工产品
塑料包装制品
众和工程设计
机械清罐
科技创新
研发机构
科研成果
人力资源
社会招聘
校园招聘
需求
采购
工程
技术
联系我们
联系信息
留言反馈
官方公众号
Copyright © bevictor伟德官网·(中国)唯一官方网站 版权所有
.
粤ICP备09027763号